|
|
Kewin 1 - Tibet Temple - návod
|
|
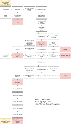
V chatě jsem prozkoumal skříň, vzal čutoru, sekeru a knihu, kterou jsem použil a přeložil díky ní text na papíru. Vydal jsem se ven a došel až ke spadlému stromu, na nějž jsem použil sekeru a odstranil ho z cesty. Sekeru jsem tam nechal a pokračoval na jih, kde jsem prozkoumal balvan a sebral B. K. prsten. Ještě o kousek více na jihu jsem prozkoumal stěnu a sebral lano, jež jsem hned použil a vydrápal se nahoru. Lano jsem opět položil.
Na východě jsem použil čutoru na pramen horské říčky a vydal se ke vstupu do kláštera, kde jsem mnichům ukázal svůj B. K. prsten, díky čemuž mě pustili dál. V klášteře jsem šel do východního křídla, do svatyně, kde jsem prozkoumal koš a sebral flaštičku. Šel jsem zpět na nádvoří a flaštičku použil (a pak položil), čímž jsem se stal neviditelným. Vydal jsem se do západního křídla, do budhovy svatyně, kde jsem u B. Z. knihy použil knihu a získal heslo, které jsem sebral.
Zpátky na nádvoří jsem se vydal tentokráte na jih a dolů tunelem, kde jsem v malé jeskyni sebral svitky, jež jsem položil před mnicha a ten mi za oplátku prozradil pár tipů ohledně jezírka a živé vody. Na severu jsem tedy sebral gumový člun a vydal se k jezírku, kde jsem člun použil a úspěšně se přeplavil na druhou stranu. Pokračoval jsem dlouhou chodbou na jih, až do místnosti s pokladem, na který jsem ale raději nesahal.
Místo toho jsem použil heslo, čímž se otevřely dveře v západní stěně a já se tak dostal do podzemního vězení, v němž jsem našel svoji milovanou Catherine. Byla v bezvědomí, a tak jsem na ní použil živou vodu ze své čutory, čímž jsem ji probudil a byl odměněn sladkým polibkem.
Podrobná mapa
Obrázky ze hry
Odkazy na další zdroje
Publikováno: 27. 6. 2018 | Autor: UgraUgra | 
| Prozatím nebyl vložen žádný komentář. |
|